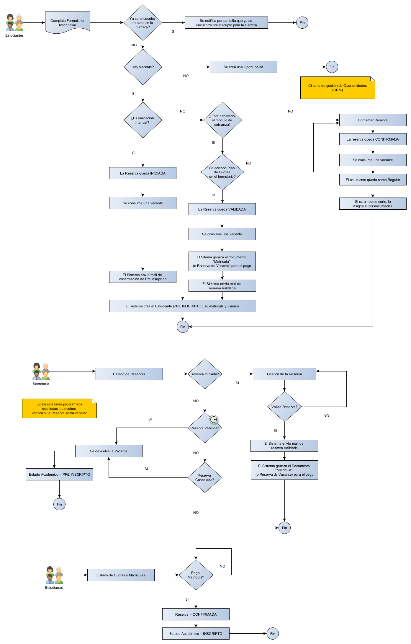
Circuito de Inscripción - Explicado en Gráficos

Circuito de Inscripción - Explicado en Gráficos



    • Related Articles

    • Inscripción a Materias con múltiples formularios por período

      Esta funcionalidad permite configurar más de un formulario de Inscripción a Materias para el mismo Ciclo Lectivo, Carrera y Período, cada uno con configuraciones distintas, pudiendo habilitarse para diferentes grupos de alumnos según reglas definidas ...
    • Inscripción a Materias con Fórmula de Documentación

      Esta funcionalidad permite que una inscripción a materias sea visible únicamente para los alumnos que cumplan determinadas condiciones de documentación. Las condiciones se definen mediante fórmulas, que combinan distintos campos de documentación del ...
    • Configuración de Períodos de Mesas de Examen

      ? ¿Para qué sirve esta funcionalidad? Desde el módulo Actas de examen se gestionan los períodos de examen (mesas, recuperatorios, llamados, etc.) que luego se utilizan para la generación de actas, inscripción a exámenes y control académico. Esta ...
    • Estado de las calificaciones - circuito de notas

      En la plataforma Quintos, contamos con una sección para consultar el estado de las evaluaciones o rúbricas. Tenga en cuenta que tenemos diferentes estados de calificaciones, ya que en el circuito regular los institutos pueden requerir algún control ...
    • Cierre de Cursada

      En esta ayuda se explica cómo realizar el cierre de cursadas en Quinttos, qué condiciones deben cumplirse antes de ejecutarlo y cómo intervienen las reglas de calificación y asistencia en el proceso. El cierre de cursada permite definir de forma ...